AX Server のインストール

AX Server をインストールするには、構成の選択、物理的アーキテクチャのセットアップ、必要なインストーラーの実行を行います。

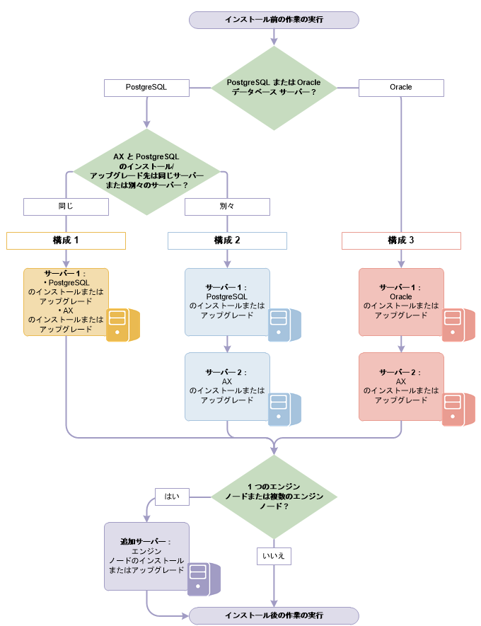
インストールの概要

構成を選択する

AX Server の物理的アーキテクチャとデータベース サーバーを選択します。 詳細については、AX プラットフォーム構成オプションを参照してください。

構成ごとのインストール ガイド

[PDF] Postgres による AX Server のインストール [PDF] Postgres による AX Server のインストール(複数サーバー) [PDF] Oracle による AX Server のインストール

インストール プロセス

  1. インストール前の準備を完了します。 詳細については、インストール前の作業を参照してください。
  2. AX Server をインストールします。
  3. インストール後のセットアップを実行します。 詳細については、インストール後の作業を参照してください。

[ トップに戻る ]

(C) ACL Services Ltd. All Rights Reserved. 2018年10月4日