Instalación del Servidor de AX

Instale el Servidor de AX seleccionando una configuración, configurando su arquitectura física y ejecutando los instaladores necesarios.

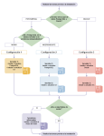
Descripción general de la instalación

Elija una configuración

Seleccione un servidor de base de datos y una arquitectura física para el Servidor de AX. Si desea obtener más información, consulte Opciones de configuración de plataforma de AX.

Guías de instalación por configuración

[PDF] Instalación de Servidor de AX con Postgres [PDF] Instalación de Servidor de AX con Postgres (multiservidor) [PDF] Instalación de Servidor de AX con Oracle

El proceso de instalación

  1. Complete la preparación previa a la instalación. Si desea obtener más información, consulte Tareas previas a la instalación.
  2. Instalar el Servidor de AX:
  3. Complete la configuración posterior a la instalación. Si desea obtener más información, consulte Tareas posteriores a la instalación.
Guía del usuario de Analytics Exchange 14.1 Servidor