Instalação do Servidor AX

Instale o Servidor AX selecionando uma configuração, configurando a arquitetura física e executando os instaladores necessários.

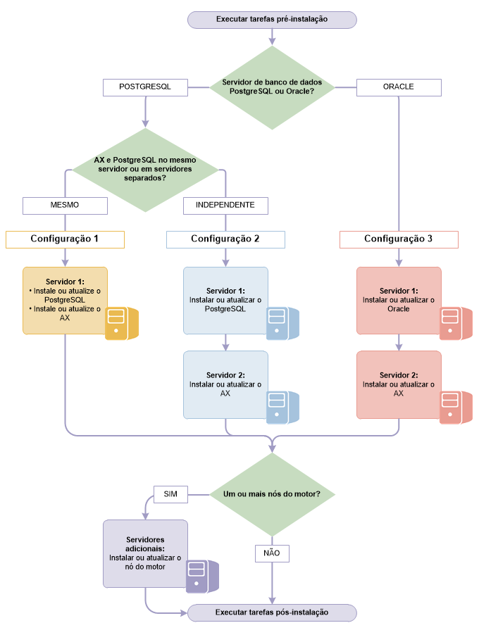
Visão geral da instalação

Escolha uma configuração

Selecione um servidor de banco de dados e uma arquitetura física para o Servidor AX. Para obter mais informações, consulte Opções de configuração da plataforma AX.

Guias de instalação por configuração

Instalação do Servidor AX com Postgres Instalação do Servidor AX com Postgres (vários servidores) Instalação do Servidor AX com Oracle

Processo de instalação

  1. Conclua a preparação da pré-instalação. Para obter mais informações, consulte Tarefas pré-instalação.
  2. Instale o Servidor AX:
  3. Conclua a configuração pós-instalação. Para obter mais informações, consulte Tarefas pós-instalação.