AX Server installieren

AX Server installieren

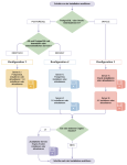
Installieren Sie AX Server, indem Sie eine Konfiguration auswählen, Ihre physische Architektur einrichten und die notwendigen Installationsprogramme ausführen.

Installationsübersicht

Eine Konfiguration wählen

Wählen Sie einen Datenbankserver und die physische Architektur für AX Server. Weitere Informationen finden Sie unter AX Plattform Konfigurationsoptionen.

Installationsleitfäden nach Konfiguration

[PDF] AX Server mit Postgres installieren [PDF] AX Server mit Postgres installieren (Multi-Server) [PDF] AX Server mit Oracle installieren

Der Installationsprozess

  1. Schließen Sie die Vorbereitungen zur Vorinstallation ab. Weitere Informationen finden Sie unter Schritte vor der Installation.
  2. AX Server installieren:
  3. Schließen Sie die Schritte nach der Installation ab. Weitere Informationen finden Sie unter Schritte nach der Installation.