Installing AX Server

Installing AX Server

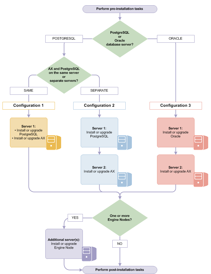
Install AX Server by selecting a configuration, setting up your physical architecture, and running the necessary installers.

Installation overview

Choose a configuration

Select a database server and physical architecture for AX Server. For more information, see AX platform configuration options.

Installation guides per configuration

[PDF] Installing AX Server with Postgres [PDF] Installing AX Server with Postgres (multi-server) [PDF] Installing AX Server with Oracle

The installation process

  1. Complete the pre-installation preparation. For more information, see Pre-installation tasks.
  2. Install AX Server:
  3. Complete the post-installation setup. For more information, see Post-installation tasks.