Installer AX Serveur

Installer AX Serveur

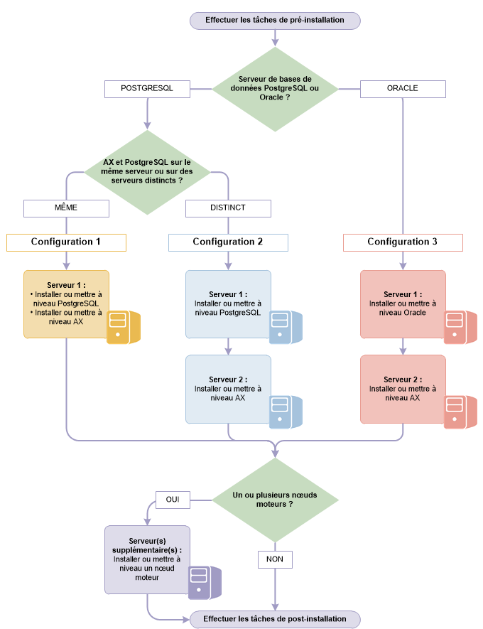
Pour installer AX Serveur, sélectionnez une configuration, paramétrez votre architecture physique, puis exécutez les programmes d'installation nécessaires.

Présentation de l'installation

Choisir une configuration

Sélectionnez un serveur de base de données et une architecture physique pour AX Serveur. Pour obtenir plus d'informations, consultez la section Options de configuration de la plate-forme AX.

Guides d'installation par configuration

[PDF] Installation d'AX Serveur avec Postgres [PDF] Installation d'AX Serveur avec Postgres (multi-serveurs) [PDF] Installation d'AX Serveur avec Oracle

Processus d'installation

  1. Terminez la préparation de la pré-installation Pour plus d'informations, consultez la section Tâches de pré-installation.
  2. Installez AX Serveur :
  3. Terminez la configuration post-installation. Pour plus d'informations, consultez la section Tâches de post-installation.