Instalação do Servidor AX

Instale o Servidor AX selecionando uma configuração, definindo sua arquitetura física e executando os instaladores necessários.

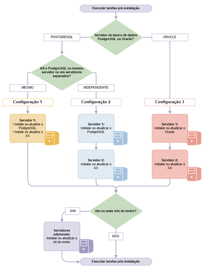
Visão geral da instalação

Escolha uma configuração

Selecione um servidor de banco de dados e uma arquitetura física para o Servidor AX. Para obter mais informações, consulte Opções de configuração da plataforma AX.

Guias de instalação por configuração

[PDF] Instalação do Servidor AX com Postgres [PDF] Instalação do Servidor AX com Postgres (vários servidores) [PDF] Instalação do Servidor AX com Oracle

Processo de instalação

  1. Conclua a preparação da pré-instalação. Para obter mais informações, consulte Tarefas pré-instalação.
  2. Instale o Servidor AX:
  3. Conclua a configuração pós-instalação. Para obter mais informações, consulte Tarefas pós-instalação.