Installing AX Server

Install AX Server by selecting a configuration, setting up your physical architecture, and running the necessary installers.

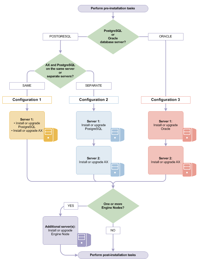
Installation overview

Choose a configuration

Select a database server and physical architecture for AX Server. For more information, see AX platform configuration options.

Installation guides per configuration

Installing AX Server with Postgres Installing AX Server with Postgres (multi-server) Installing AX Server with Oracle

The installation process

  1. Complete the pre-installation preparation. For more information, see Pre-installation tasks.
  2. Install AX Server:
  3. Complete the post-installation setup. For more information, see Post-installation tasks.