Instalación del Servidor de AX

Nota

Antes de instalar o actualizar el Servidor de AX, revise los problemas conocidos: Problemas conocidos de la instalación y la actualización

Si está actualizando desde la versión 14.x, comuníquese con Soporte para solicitar asistencia.

Instale el Servidor de AX seleccionando una configuración, configurando su arquitectura física y ejecutando los instaladores necesarios.

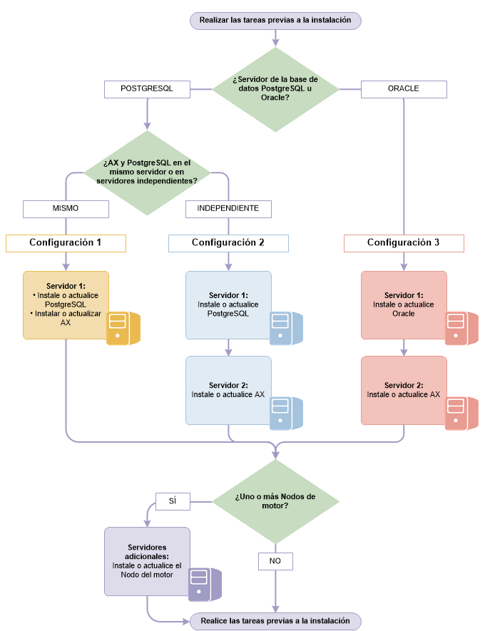
Descripción general de la instalación

Elija una configuración

Seleccione un servidor de base de datos y una arquitectura física para el Servidor de AX. Si desea obtener más información, consulte Opciones de configuración de plataforma de AX.

Guías de instalación por configuración

Instalación del Servidor de AX con PostgreSQL Instalación del Servidor de AX con Postgres (multiservidor) Instalación de Servidor de AX con Oracle

El proceso de instalación

  1. Complete la preparación previa a la instalación. Si desea obtener más información, consulte Tareas previas a la instalación.
  2. Instalar el Servidor de AX:
  3. Complete la configuración posterior a la instalación. Si desea obtener más información, consulte Tareas posteriores a la instalación.